• 当前位置:
  • 首页» 信息阅读
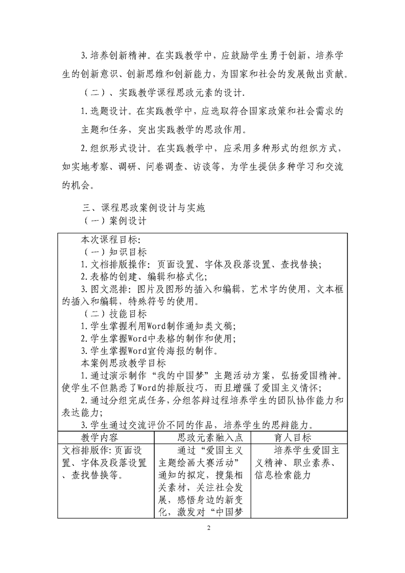
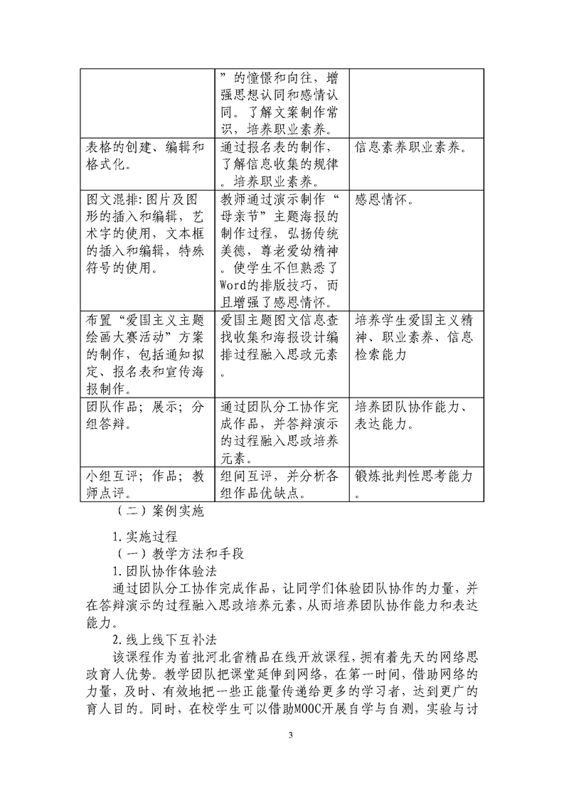
【课程思政优秀案例】符志军:Word文档排版-表格操作-图文混排进阶学习——“我的中国梦”主题活动方案